最新发布

IAM全球资产管理大会2026前瞻
英国资产管理学会(IAM)将于2026年6月17至18日在伦敦皇家莱昂纳多酒店举办全球资产管理领域的顶级年度盛会IAM全球资产管理大会2026,聚焦“从资产管理到价值创造”的最新实践、标准与技术趋势。 大会设计了3大平行主题论坛,让参会者可...

ISO 55001在阿曼苏丹国的实践
阿曼苏丹国(Oman)是海湾地区快速发展的经济体,正大力推动基础设施、能源、物流和制造业升级,而ISO 55001资产管理体系已成为这些领域实现可持续增长的关键依据。ISO 55001在阿曼的应用契合Oman Vision 2040战略,强...

IAM 2025资产管理卓越成就年度奖项
2025年末,面向全球资产管理领域的创新实践、行业领导力与不懈奉献精神予以肯定,IAM举办了IAM 全球资产管理卓越奖、IAM 英国分会奖及 IAM 北美地区奖等三大奖项颁发典礼。 在全球资产管理卓越奖方面: 数字创新奖:英国塞拉菲尔德有限...

碳资产管理体系应用指南标准宣贯活动
2025年12月16日,江苏省环境科学学会碳排放管理专业委员会在南京组织召开技术交流会暨GB/T 46412—2025《资产管理 碳资产管理体系应用指南》国家标准宣贯会。 会议宣读了专委会成立批复文件,完成了授牌颁证仪式,审议通过了《秘书处...

关于联合开展资产管理摄影作品征集活动的通知
各有关单位、个人: 为生动展现资产全寿命周期管理活动实践风貌,推动标准化工作的宣传与普及,加强行业文化交流与经验共享,全国资产管理标准化技术委员会(SAC/TC 583)、全国电力系统电网资产管理标准化技术委员会(SAC/TC 593)、中...

阿尔卑斯山区铁路资产管理案例分析
作为运营受严格要求约束的山地铁路线路的运营商,马特洪峰-圣哥达铁路公司(Matterhorn Gotthard Bahn,简称 MGBahn)在基础设施维护与管理方面拥有悠久传统。为提升工作的一致性和效率,MGBahn成为瑞士首个获得ISO...

IAM发布向高层领导推荐资产管理体系报告
IAM发布了“向高层领导推荐资产管理体系并使其落地的实用建议”(Top Tips For Selling Asset Management to Senior Leadership and Making It Stick)报告,内容简介如下...

公路运营组织实施ISO 55001指南:PIARC技术报告
世界道路协会PIARC(Permanent International Association of Road Congresses)成立于1909年,总部位于法国巴黎,是致力于推动全球公路与道路领域知识共享、技术进步和政策协调的国际性非政...

法语国家资产管理大会(CIFRAMI 2025)将在巴黎开幕
2025年10月14日至16日,法语国家资产管理大会(CIFRAMI 2025)将在法国巴黎举行。大会主题是“资产管理:转型与韧性的关键驱动力”,会议汇聚了来自全球30多个国家的政府代表、行业专家、学术机构及企业领袖,共同探讨资产管理在应对...

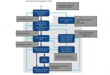
ISO/PAS 25535《资产管理体系集成可持续性指南》
近日,ISO/TC 251将ISO/PAS 25535《资产管理体系集成可持续性指南》(Guidance for the integration of sustainability within an asset management sy...

资产管理标准与技术.png)
.png)
.png)
.png)